济南欧莱博科学仪器有限公司版权所有 备案号:鲁ICP备19034797号-5 鲁公网安备37010102000974号
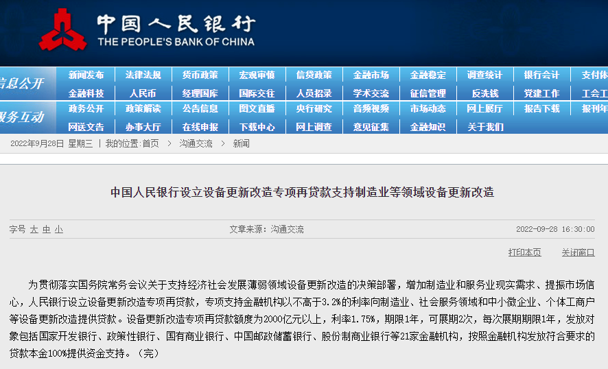
从国?;嶂贫ú普⒓苹纯?,合计涉及1.7万亿贷款总额,中央财政贴息2.5%,期限2年。
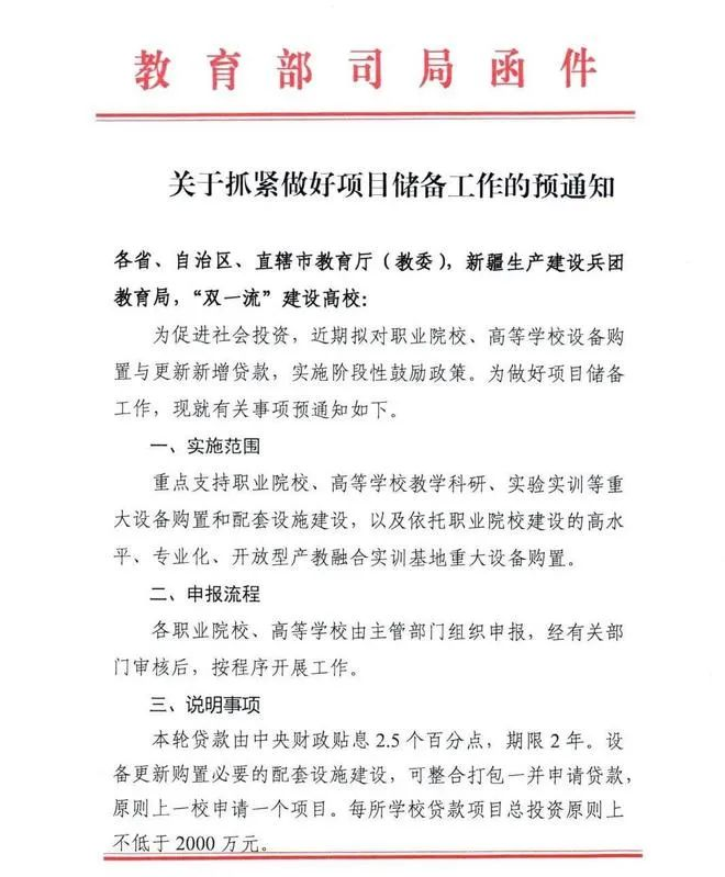
教育部司局近日发布函件《关于抓紧做好项目储备工作的预通知》,为促进社会投资,近期拟对职业院校、高等学校设备购置与更新新增贷款,实施阶段性鼓励政策。
重点支持职业院校、高等学校教学科研、实验实训等重大设备购置和配套设施建设,以及依托职业院校建设的高水平、专业化、开放型产教融合实训基地重大设备购置。
据了解,医疗领域贷款资金使用方向将包括诊疗、临床检验、重症、康复和科研转化等各类医疗设备购置。教育领域主要支持职业院校、高等学校教学科研、实验实训等重大设备购置与更新改造。设备要求:教学、科研、实验、实训等重大设备购置。院校要整合打包购置需求,一所院校原则上只能申请一个贷款项目,贷款金额不低于2000万元??缡】缡薪ㄉ璺中G?,以及贷款需求超过20亿元的,可以拆分申请。院校要整合打包购置需求,贷款金额不低于2000万元!
贴息贷款政策会给科学仪器行业带来一定的增量市场,促近科学仪器采购热潮。利好政策在资本市场有所体现,业内较为看好国产设备采购。目前,各地方对国产器械的政策扶持力度明显,力图在质量安全的前提下加强国产替代。
为推动国产科学仪器的发展,解决行业“卡脖子”问题,瞄准进口替代,国家颁布了《“十四五”规划和2035年远景》、《医疗装备产业发展规划(2021-2025年)》、《十四五生物医药产业发展规划》和《中华人民共和国科学技术进步法》等相关政策,大力支持生命科学产业和国产仪器的科技创新和发展,实现国产替代。
在政策和下游市场的双重促进下,国产科学仪器也将迎来快速增长。为积极响应政策,山东博科作为供应商我们推出国产科学仪器整体解决方案:

