济南欧莱博科学仪器有限公司版权所有 备案号:鲁ICP备19034797号-5 鲁公网安备37010102000974号
近日,财政部也相继发布了《关于下达2022年医疗服务与保障能力提升(医疗卫生机构能力建设、卫生健康人才培养)补助资金(第二批)预算的通知》、《关于提前下达2023年中央财政医疗服务与保障能力提升补助资金(医疗保障服务能力建设部分)预算的通知》、《关于下达2022年重大传染病防控经费预算的通知》、《关于下达2022年新冠病毒疫苗及接种费用中央财政补助资金(第一批)的通知》、《关于提前下达2023年中央财政医疗服务与保障能力提升补助资金(中医药事业传承与发展部分)预算的通知》等系列文件。
各条通知中有多笔资金与防疫相关,部分涉及医疗设备配备。
根据文件公布数据,下达2022年医疗服务与保障能力提升(医疗卫生机构能力建设、卫生健康人才培养)补助资金(第二批)用于支持国家临床重点专科建设、高海拔地区医疗服务能力建设、承担疫情重点救治任务医院能力建设以及卫生健康人才培养补助,合计29.3亿余元。
其中,国家临床重点专科能力建设资金12.7亿元,承担疫情重点救治任务医院能力建设资金12.7亿余元。
下达2022年新冠病毒疫苗及接种费用中央财政补助资金(第一批)58.3亿余元。2022年重大传染病防控经费合计203.7亿余元,提前下达156.4亿余元,此次下达47.3亿余元。
此外,提前下达2023年中央财政医疗服务与保障能力提升补助资金(中医药事业传承与发展部分)24.9亿余元。提前下达2023年中央财政医疗服务与保障能力提升补助资金(医疗保障服务能力建设部分)33.5亿余元。
在1月13日,财政部发布《关于进一步做好新冠疫情防控经费保障 切实加强防控经费管理的通知》。其中明确,加大疫情防控经费投入力度,重点用于患者救治费用补助、医务人员临时性工作补助、疫苗和接种以及提升医疗救治能力所需支出。要进一步加强医疗资源建设投入,重点加强县级医院重症和传染病医疗资源建设,做好农村地区急诊急救、重症等资源横向统筹和扩容改造。
资金支持方面,根据《通知》,支持地方使用政府一般债券、发行政府专项债券用于符合条件的医疗卫生领域项目建设,做足医疗救治特别是重症救治的应对准备。其中还特别强调,省市级财政部门要充分考虑基层特别是农村地区疫情防控支出需要,加大对财政困难县区疫情防控的转移支付力度。
本着急事急办、特事特办的原则,对于已明确的医院补助资金,要限期拨付到位,拖欠的要尽快拨付,帮助医院疏解困难,确保正常运转;需要紧急配置的资产,简化配置审批程序,在履行必要的内部程序后,快速高效配置,统筹调配使用。
就财政部发出的各条通知来看,重症设备等防疫相关医疗器械的配备在一段时间内还将持续。此外,县域整体医疗资源的扩容升级,也将带来新的设备采购需求。
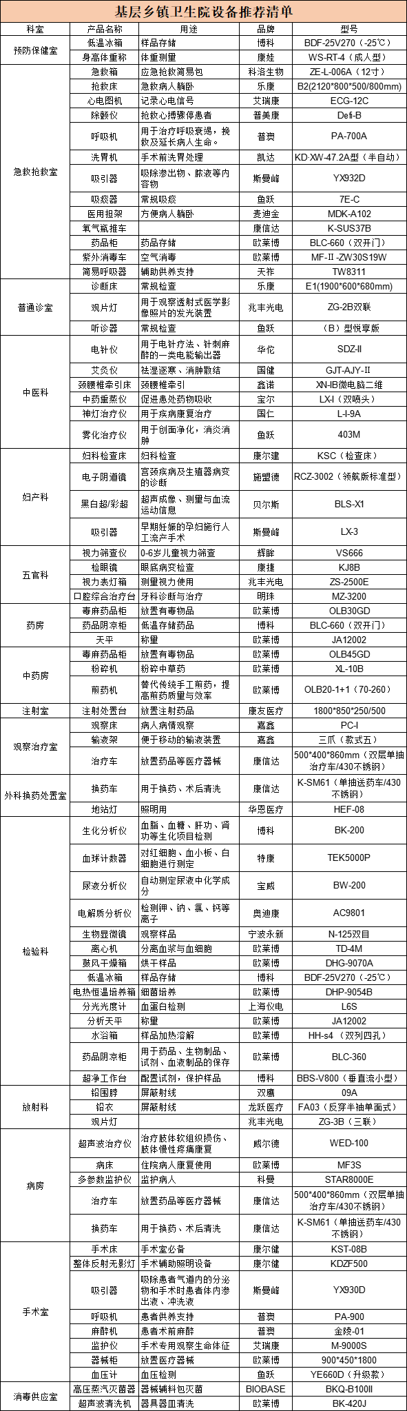
设备清单
声明:本文章来源的稿件均为转载,仅用于分享,如涉及版权等问题,请尽快联系我们,我们第一时间更正,谢谢!



